中坚科技冲刺港股:9个月营收6.5亿净利同比降44% 牛散章建平减持

雷递网12-03

雷递网 雷建平 12月3日

浙江中坚科技股份有限公司(简称“中坚科技”)日前递交招股书,准备在港交所上市。

中坚科技2015年已在深交所上市,股票代码为002779.SZ。截至今日收盘,中坚科技股价为109.94元,市值为203亿元。

一旦在港股上市,中坚科技将形成“A+H”的格局。

9个月营收6.49亿,净利同比降43.6%

中坚科技是一家主要从事户外动力设备产品的研发、设计、生产及销售的企业,成立以来一直致力于成为一家全球领先的户外动力设备制造商。

中坚科技的产品远销至欧洲、北美、亚太等50多个国家和地区。往绩记录期间,中坚科技大部分的销售来源于欧洲及北美地区,产品应用于园林绿化修剪、草坪养护、农业维护及城市景观管理等场景。

中坚科技的产品体系完备,涵盖轮式户外设备与手持式户外工具两大类,可以满足不同作业环境与使用需求。

招股书显示,中坚科技2022年、2023年、2024年营收分别为5.12亿元、6.67亿元、9.71亿元;毛利分别为1.06亿元、1.58亿元、2.52亿元;期内利润分别为2741万元、4812万元、6151万元。

中坚科技2025年上半年营收为5亿元,较上年同期的4.77亿元增长4.82%;毛利为1.49亿元,上年同期的毛利为1.27亿元;期内利润为4568万元,上年同期的期内利润为4479万元。

中坚科技2025年上半年来自割草机的收入2.85亿,占比56.2%;来自链锯收入7399万,占比14.7%;来自割灌机收入6639万元,占比为13.2%。

中坚科技2025年前9个月营收6.49亿,同比增4.45%;净利2250万元,较上年同期下降43.6%;扣非后净利1919万,较上年同期下降42.68%。

其中,中坚科技2025年第三季度营收为1.46亿元,同比增长1.67%;净亏损为2856万元,扣非后净亏损为2893万元。

超级牛散章建平减持 退出前十股东行列

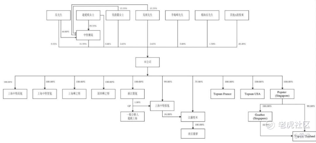
中坚科技执行董事分别为吴明根、李卫峰、鲍嘉龙、杨海岳,非执行董事分别为赵爱娱女士、杨一理,独立非执行董事分别为冯虎田、沈志峰、祝锡萍教授、陈素权。

吴明根与赵爱娱为夫妻关系。

吴明根,1963年5月出生,历任永康市中坚工具制造有限公司执行董事、总经理;现任山东龙晖置业有限公司监事,永康培英教育投资有限公司监事,公司董事长、总经理。

赵爱娱,女,1964年11月出生,中国国籍,无境外永久居留权。曾任职永康市中坚工具制造有限公司;现任中坚机电集团有限公司执行董事,永康市中超科技有限公司执行董事、经理,永康市中创仓储有限公司执行董事、经理,永康市中坚置业有限公司执行董事、经理,上海璞之润食品科技有限公司执行董事,永康培英教育投资有限公司执行董事,上海翔展机械工业有限公司董事,上海翊来科技有限公司监事,上海翊起跳动科技服务有限公司监事,海南翊来投资有限公司监事;公司董事。

截至2025年9月30日,中坚机电集团有限公司持股为31.55%,吴明根持股为5.52%,赵爱娱持股为3.68%,李卫峰持股为3%,吴晨璐、吴展分别持股为2.63%;

招商银行股份有限公司-鹏华碳中和主题混合型证券投资基金持股为2.59%,林高潮持股为2.35%,杨海岳持股为1.5%,中国太平洋人寿保险股份有限公司-分红- 个人分红持股为1.14%。

中坚机电集团有限公司、吴明根、赵爱娱女士、吴晨璐女士、吴展之间为一致行动人。

超级牛散章建平曾在2025年一季曾建仓中坚科技,成公司第二大流通股东,持股476.62万股 ,但第二季度大幅减持,已退出前十大流通股东。

———————————————

雷递由媒体人雷建平创办,若转载请写明来源。

免责声明:本文观点仅代表作者个人观点,不构成本平台的投资建议,本平台不对文章信息准确性、完整性和及时性做出任何保证,亦不对因使用或信赖文章信息引发的任何损失承担责任。

精彩评论

我们需要你的真知灼见来填补这片空白
发表看法