超万亿砸下,水运新基建汹涌来袭!什么信号?

智谷趋势2024-10-12

(楼市、大A都回来了,周六会议怎么看?2024年或许还有三个机会,点击上方预约按钮⬆️,锁定本周六晚19点S博士直播间。

作者 | 夏虫

智谷趋势 | ID:zgtrend

又一波大基建,箭在弦上了。

港口改扩建和运河建设,已经成为继高速、高铁之后未来大基建的又一新方向。

今年6月,交通运输部印发《关于新时代加强沿海和内河港口航道规划建设的意见》,明确提出要“优化主干线大通道,有序推进长江干线、西江航运干线、京杭运河、淮河干流等干线航道扩能升级,构建横贯东西、辐射南北的水运主通道”。

事实上,港口改扩建潮、运河建设潮都在兴起,累计超万亿资金在华夏热土上涌动——

相当于4座三峡大坝,或者8座港珠澳大桥等世纪工程的投资规模

这一轮“水运新基建”引发的巨变和洗牌,将影响财富的涌动和无数人的命运。

沿海港口改建、扩建潮,来势凶猛

去年3月,发改委印发《加快沿海和内河港口码头改建扩建工作的通知》,敦促各地充分认识加快码头改建扩建工作的重要意义,并给出了不少政策支持,包括资金保障、流程优化等等。这不仅牵扯到出口贸易的做大,更关系到产业链供应链的韧性和安全水平。

政策一出,一呼百应。

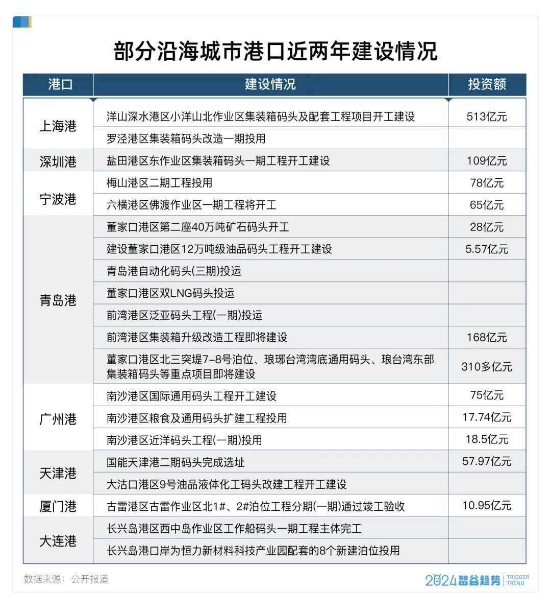
上海港、宁波舟山港、广州港、深圳港、天津港、大连港……一大批码头项目都在热火朝天地建设中。

据不完全统计,近两年部分沿海城市的港口投资就超过2540亿元。

不难发现,这轮大扩建,有两大特点比较突出。

一是为了应对日益增长的内外贸需求,新建港口规模大、且投资额较高。

比如,青岛港新版总规指出,规划综合通过能力达到8.3亿吨,较现有通过能力再翻一番当地甚至喊出了“再造一个青岛港”的口号

世界货运吞吐量第一大港宁波港,也计划投资约65亿元建设佛渡作业区一期工程。这也是继去年10月宁波港梅山港区6号至10号集装箱码头工程建成后,宁波港的二次扩容。

二是,这轮改建潮中,频频出现自动化改造,正在成为中国港口的“新标配”

当大洋彼岸的美国,正迎来50年来最大规模的码头工人大罢工大抗议,而与自动化码头渐行渐远之际,中国的自动化码头正如火如荼地建设着。

今年上半年,国港口就新增了7座大型自动化码头。

比如,去年年底投产运营的青岛港自动化码头(三期),就是全国首个全国产全自主自动化码头,改造后提升码头堆存能力26%,提升综合服务效率6%。

还有今年6月完成竣工验收的上海港罗泾港区集装箱码头改造一期工程,这是国内首个系统化旧码头改造工程。

在这里,一眼望去几乎看不到工作人员,巨大的桥吊自发将装箱从船上卸下,交由无人驾驶的小车运到堆场,随后全自动轨道吊会进行抓取和堆存。

自动化单小车集装箱装卸桥、自动化轨道式集装箱龙门起重机(ARMG)、智能水平运输车(AIV)在作业,图源:上观新闻

以前,在这里配载一艘船要4个小时,现在5分钟就能完成一条船的配载工作。

目前,中国已建成的自动化集装箱码头有21座,自动化的干散货码头有28座,已建及在建的自动化码头数量位居世界首位。

这不仅能降低成本,其稳定性和高效率也有利于吸引更多海内外客户。

今时今日,一个安全、稳定、高效的物流渠道,已经被放到较高的优先级,影响深远。

河建设潮,声势更大。中国,正在疯狂“挖”运河。

交通运输部的《内河航运发展纲要》提出:到2035年,中国内河千吨级航道里程达到2.5万公里。

但当下,中国能够承载千吨级的航道里程仅为1.5万公里,这意味着,还有一万公里量级的航道要在未来十年完成开通。

在这个背景下,国正进入一个“新运河时代”。

当下,起码有六大省份砸下超8500亿元,企图复兴内河航运——

江西,要砸3200亿元建设浙赣粤运河,超过京杭大运河,成为世界最长的运河,相当于北京到厦门的距离,誓要打破“环江西经济圈”的尴尬局面;

安徽,砸950亿建设南北走向的江淮运河,将长江和淮河连接起来,从此不必再绕道京杭大运河,这一项目已在去年通航;

湖北,计划砸748亿,打通荆汉运河,给长江来个“截弯取直”,解决长江中游的“梗阻”;

广西,砸680亿建设平陆运河,硬生生给自己造出一个“出海口”,这也将成为中国西南地区最短的出海通道。目前进展过半,计划在2026年建成;

河南,更是砸下1416亿,谋划47个内河水运项目,一举融入长三角;

湖南,砸1500亿打通湘桂运河,进一步链接粤港澳大湾区和长三角经济圈,获得两大出海口。

对于内陆沿海城市而言,投入天量资金打造运河,有三个目的。

一是为了进一步降低物流成本,更好融入全国大市场;

跟空运、汽运、铁运相比,水运的承载力天然更大,最大的货轮甚至能达到万吨级别,这让水运成本更为低廉,仅为铁路运输成本的1/2,公路运输成本的1/5,航空运输成本的1/20。

就拿已经开通的江淮运河为例,其将水运周期缩短三分之一、运费直接降低四分之一。

图源:地球知识局

据安徽省交通运输厅测算,江淮运河通航后,每年可节约腹地大宗货物运费60多亿元,降低沿线工业企业物流成本5%至10%,企业利润可提高1.6个百分点。

打个比方,昔日要在物流上花费100万的企业,今时今日借助运河的力量,可能就只要花费90万,能够省下足足10万。

而更低的物流成本,也就意味着对企业更强的吸引力。中部省份,或许能够凭借一条运河,吸引来更多沿海地区的企业。

一条运河,带来的不仅仅是价格更低的消费品、更强的招商竞争力,更是不少中部地区崛起的希望。

二是开辟出海口,打造新的经济增长极。

有数据显示,全球60%的经济总量集中在入海口,70%的工业资本集中在距离海岸100公里的沿海地区,全球前50大城市中,90%都是港口城市。

最典型的,莫过于广西的平陆运河。

以前广西企业想要产品出海,只能绕道广东的广州港,但两年后,中国西南地区的货物可以直接从西江干流入海。

据预测,平陆运河将缩短入海航程约560公里,每年为西部陆海新通道沿线地区节约的运输费用将超52亿元。

如此一来,也能大大提升我国跟东盟的互联互通水平,形成“一带一路”水运通道。

部分城市,已经提前吃到了“运河红利”。

南宁市依托平陆运河建设的契机,正在大力发展向海经济,构建“港产城海”融合发展新格局,伶俐工业园区已吸引众多企业入驻。

向海而兴,不再是东南沿海城市的独有天赋,也能是昔日“望洋兴叹”地区的野望。

总体来看在高铁、高速公路等大基建都趋近饱和的情况下,水运新基建带来新的增量。

据交通运输部数据,截至2023年底,中国内河航道通航里程为12.82万公里。与十年前相比,仅增长了1900公里,增速只有1%

与此同时,2023年,中国高速公路里程已达18.4万公里,全球第一;

中国铁路里程高达15.9万公里,仅次于美国,高铁的八横八纵,也基本成型。

换句话说,我们已经拥有全球最大的高速铁路网、全球最大的高速公路网。剩下的,很多是区域支线等“小修小补”部分,以及中西部地质条件较差的高耗资攻坚部分。

2023年,内河建设投资额却出现了大幅增长,显示了一种新的风向。

据交通运输部,沿海和内河水运建设投资乘数为1∶6和 1∶3左右。其拉动的就业和上游产业投资的投资效应,想象空间不小。

当然,民间对此,其实也还有一定争议。比如,运河造价成本不菲,甚至在一些情况下比高铁更贵。

比如,平陆运河全长134.2公里,工程预算约为727亿元,平均下来的每公里成本高达5.4亿元,是川藏铁路的接近5倍。

在这背后,有着两大考量。

一是,建运河不仅要算小帐,还要算总账。中国希望借助低廉的水运,降低中国过高的物流成本。

2023年,中国的全社会物流总费用占GDP的比重是14.4%,比起发达国家7%-10%的水平,仍然差距巨大。其中一个原因,是成本低廉的水运占比太低。

今年1-5月,公路货运量超162.2亿吨,水路货运量只有38.6亿吨,仅为前者的23.8%。借助逐渐成网的水运体系,这一比例或许可以逐渐提高,带来更低的生产成本。

不仅如此,当年的高铁成网后,人员流动成本的急速降低,直接影响了无数城市的命运;那么当中国的运河成网,或许也将给中国的企业分布,带来颠覆性的变化。

二来,后基建时代,中国也要考虑到后期维护成本。

简单来说,就是考虑:养不养得起?

从后续维护成本来说,与已经进入大维修时代的高速路、高铁不同,一条运河在经过适当维护后,其使用寿命甚至可能超过千年,比如京杭大运河。

有人曾预言,“中国错过了大航海时代,但又在重塑一个全新的大航海时代”。

此刻,我们都在见证历史。

中产必须要调整预期了。楼市救市、地缘关系、整个社会的变化,都影响我们每一个人的决策。

加入智谷趋势年度会员,每周收获一次对世界资讯的认知与独到判断,胡润TOP10的智谷趋势 三十多位研究员 辅助大家,去理解资讯背后的趋势和本质变化。

中文互联网正在消失,千万别让自己成为那个代价。

现已涨价至299,前50人减免100元

付款后停顿3秒,添加您的专属通信官

参考资料:

全国港口半年报:六大港集装箱吞吐量超千万,多地重仓水运新基建

中国急需10000公里的航道

中国沿海大城市,正在大手笔扩建港口

港口圈:盘点近期投运的9座自动化码头,有你熟悉的吗?

免责声明:本文观点仅代表作者个人观点,不构成本平台的投资建议,本平台不对文章信息准确性、完整性和及时性做出任何保证,亦不对因使用或信赖文章信息引发的任何损失承担责任。

精彩评论

我们需要你的真知灼见来填补这片空白
发表看法