净资产收益率高达70%,帝尔激光是怎样做到的?

小北读财报2020-02-17

注意到帝尔激光,是因为它2018年的净资产收益率高达71%。

除了那些被ST的股票、宜宾纸业以及韶钢松山,帝尔激光的净资产收益率可以一览众山小。根据净资产收益率=销售净利率×总资产周转率×权益乘数,帝尔激光究竟哪个环节做得好?

一、帝尔激光靠什么赚钱?

下面是2014-2018年间帝尔激光净资产收益率的变化。用了5年时间,公司的净资产收益率从-0.37%涨到了71.22%。有这么好的业绩支撑,公司能在2019年上市也就不足为怪了。

下面是帝尔激光的杜邦分析。

帝尔激光的资产周转率并不高,大约两年才能周转一次,它的存货周转一次需要800天。

但是帝尔激光的净利率高,且杠杆大,2018年公司的资产负债率为63.84%。

所以说帝尔激光是靠高利润率和高杠杆来赚钱。

二、帝尔激光如何提高净利率?

帝尔激光的销售净利率一路飙升,但是它的毛利率不到70%,而且并没有高的离谱。根据净利润=收入-成本-期间费用,帝尔激光的净利率提高来自于两个方面:

一是成本的下降。

5年的时间,帝尔激光的销售成本率从51.86%降至37.93%,进而带来毛利率的提高。随着产量提高,单位生产成本也会越来越低。

二是期间费用率的下降。

5年的时间,帝尔激光的期间费用率从56.92%降至10.64%,而期间费用率的下降主要得益于管理费用率的下滑。

管理费用率的下滑不代表其绝对额的下滑。

其实帝尔激光的管理费用是增长的。但随着公司收入规模越来越大,管理费用占收入的比重就会下降。所以真正的成长不是节衣缩食带来的,而是努力把收入做大;有钱会自动解决很多问题,高成长也一样。

二、帝尔激光前景怎么样?

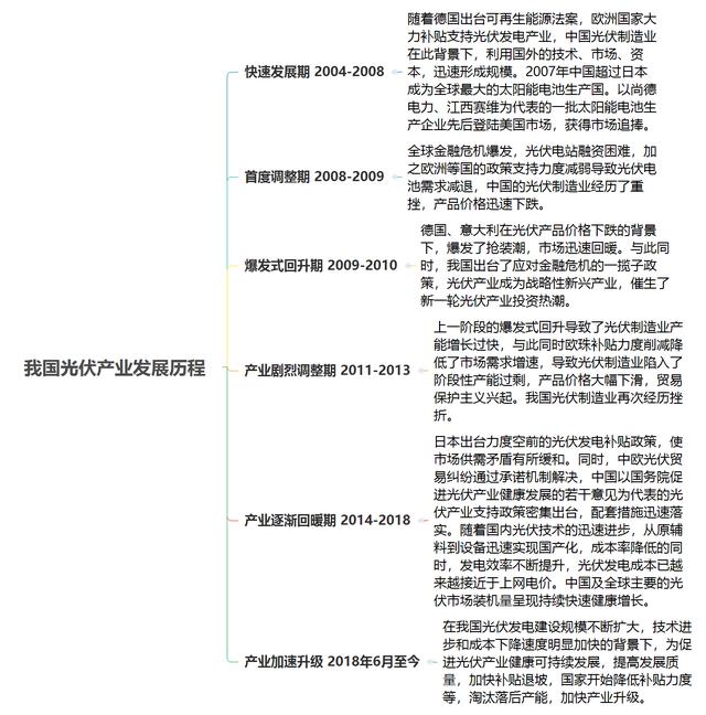
帝尔激光的主要产品是应用于光伏领域的精密激光加工设备,下游客户为太阳能电池生产企业,包括隆基股份通威股份爱康科技等。这几年帝尔激光的高成长,是搭乘了我国光伏行业发展的顺风车,2014-2018年是我国光伏产业的回暖期。

上面是我国光伏产业发展历程的回顾。说了那么多,关键词也就一个:补贴。

这个行业很年轻,从2004年才开始快速发展,发展的主要推动力是国家补贴;

补贴旺盛的时候,装机量增长,产品价格就会提高;抽掉补贴的时候,需求减少,产品价格就会大幅下降,行业进入寒冬期。

但是政策什么时候出台谁能预测?不确定大,就意味着风险大。

帝尔激光还有个痛点,也是中国制造业的痛点,即关键材料和配件不能自给,依赖进口。我也没想明白,为什么明明我国激光技术的发展跟国外同步,但是在核心技术领域就要落后于别人。

现在我国的激光加工设备制造行业还处在发展初期,帝尔激光的主要竞争对手都在国外。所以虽然它的规模小,但它的确是国内该行业的龙头。

2018年帝尔激光的收入为3.65亿,2019年3季度它的收入为5.18亿,这反映了当前我国的激光加工设备企业整体规模偏小;规模小能用了研发的钱就少,抗风险的能力也差,更加无法跟国外竞争。

三、做个总结

一个企业的净资产收益率大于70%,本身就表明这不是一个发展成熟的企业;白酒行业现在发展很成熟了,但茅台的净资产收益率不到40%。随着龙头企业的地位越来越稳固,在不适用杠杆的情况下,它们给股东赚的钱会越来越多。

如果你是一个喜欢蓝筹白马喜欢稳定的人,那么帝尔激光不是你的菜,因为它面临的不确定太多了。另外,这是一家位于武汉光谷的公司,这次疫情对它的影响有多大,现在我们也不知道。这得看它的客户隆基股份等光伏企业给它的订单多不多了。

文末划重点。

有趣又有料的干货财经,

小北读财报”与您共同学习成长!

免责声明:本文观点仅代表作者个人观点,不构成本平台的投资建议,本平台不对文章信息准确性、完整性和及时性做出任何保证,亦不对因使用或信赖文章信息引发的任何损失承担责任。

精彩评论

我们需要你的真知灼见来填补这片空白
发表看法