掘金万亿智慧矿山,希迪智驾即将登陆港股

响铃说12-11

2025年以来,自动驾驶赛道迎来资本密集爆发期。新战略低速无人驾驶产业研究所统计显示,今年1-10月国内外无人驾驶领域融资金额已超540亿元,资本与产业的共振效应达到新高度。


在这一行业图景中,希迪智驾凭借对商用车自动驾驶的专注坚守与清晰的商业化路径,成为业界的焦点。据其招股书披露,公司深耕智能网联技术,构建起自动驾驶、V2X、智能感知三大业务矩阵。2024年,自动驾驶业务收入占比超六成,其中无人驾驶矿卡体量居首,已成为支撑公司发展的 “压舱石”,奠定了其在细分领域的领先地位。


11月27日,希迪智驾公开了聆讯后资料集,这表明其已通过港交所聆讯,即将成为中国自动驾驶矿卡第一股,以及首个实现在香港上市的商用车自动驾驶公司。


图片图片

      

01

万亿矿山的“成本困局”


中国无人驾驶矿卡虽然起步较晚,但发展迅速。中国矿业大学发布的《2024智能矿山与无人驾驶行业蓝皮书》显示,中国智能矿山蕴含万亿级市场空间。预计到2030年,中国智能煤矿市场空间将达到14105亿元,非煤矿山的智能化市场规模预计将达9107亿元,两者合计的市场空间将超过2.3万亿元。


这一数据揭示了我国矿山行业正在经历一场深刻的智能化变革,而这场变革背后是传统矿山运输模式的诸多难题。


其中之一是人力成本高企。矿卡司机不仅招聘难度大,流失率高,还需承担夜班、高强度作业等隐性成本。同时,人工驾驶受生理限制,每日有效作业时间仅约8~10小时,空驶率高达20%~30%,车队调度依赖经验,难以实现全局优化,导致效率瓶颈明显。


安全问题更是矿山运输的一大痛点。矿区事故频发,运输环节事故占比超60%,每次事故不仅涉及高额的赔偿费用,还包括设备维修及停工损失,年均可达千万元级。再者,随着环保要求日益严格,传统矿卡能耗高,碳排放超标,不符合 “双碳” 及绿色矿山政策要求,面临改造或淘汰成本。


图片图片


面对这些困境,矿山行业利润率出现明显分化。头部企业凭借规模化优势降低成本,而中小矿山则因效率低、成本高陷入生存困境。在此背景下,智能化转型成为矿山行业破局的必然选择。


无人驾驶矿卡是一种集成了先进自动驾驶技术,主要用于矿山内物料运输的矿用车辆。作为矿山智能化的重要载体,无人矿卡通过技术创新重构了矿山运输的 “成本-效率-安全”模型。其核心逻辑在于用技术替代显性成本,用算法提升资源利用率,实现成本节约、效率提升以及隐性风险降低。


2022年,希迪智驾自动驾驶14台纯电无人矿卡在江苏句容台泥矿开始批量交付,至今已实现三年百万公里安全运行。无人矿卡在降本方面成效显著,单车可减少2名司机,与燃油车相比,每吨成本降低1.75元。光纯电动带来的能耗降低与运维成本降低就累计节省超2500万元。


图片图片


效率的提升同样引人瞩目。希迪智驾无人矿卡可以实现全天候不间断运营;车队调度系统利用深度学习及优化算法,计算车辆装卸载的最优目的地;通过多车规划协调,自动驾驶车队能完成有序、无障碍排队以及智能路径选择、预防交通拥堵;选择在电价便宜及补能耗时短的时段充电,可以提高车辆利用率,降低充电成本。中国计量科学研究院的认证表明,希迪智驾无人矿卡的采矿效率已经达到有人矿卡的104%,是中国首家达到此效率的自动驾驶公司。


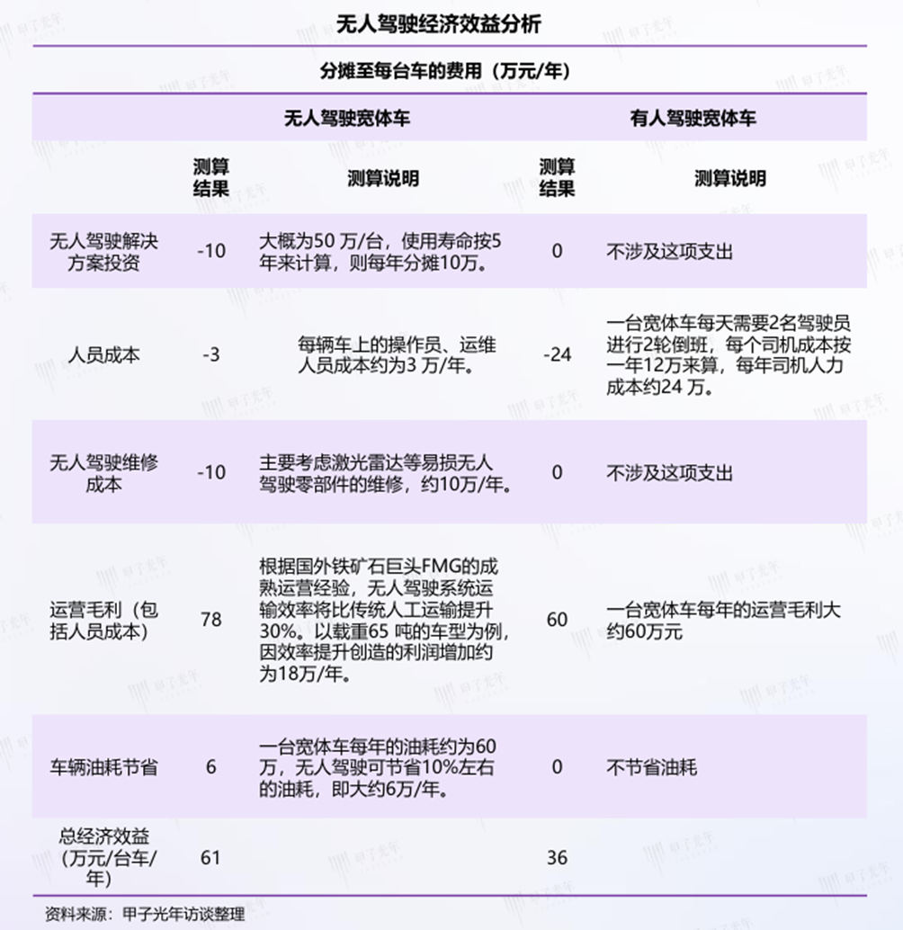
降本提效直接带来了矿区经济效益的提升。据甲子光年数据,无人驾驶宽体车大约可以增加25万元/年的经济效益,运营2年左右即可以收回投资。


图片图片


经过多年发展,希迪智驾的 “元矿山” 自动驾驶矿卡解决方案已构筑起深厚竞争壁垒。从财务数据来看,企业的发展势头尤为强劲:2022 年至 2024 年间,营收从 3110 万元大幅攀升至 4.1 亿元。截至2025年上半年,希迪智驾已向客户交付414辆(套)自动驾驶矿卡,并收到647辆(套)自动驾驶矿卡指示性订单,业务规模与市场认可度实现同步跃升。


02

硬科技的“轻资产”路线


矿山智能化市场前景广阔,吸引了众多自动驾驶创业者躬身入局。业内有一种模式是“方案+运营”:自动驾驶企业不仅要投身技术研发,还需通过购置或租赁方式自持运力资产,直接为矿山提供运输服务,或作为工程承包商的分包方参与运营,商业模式以收取运输费为主。


这种模式的优势在于,凭借自持资产入场,落地难度相对较低;但短板也十分明显——毛利率偏低,且前期重资产投入会推高经营风险,同时因与合作伙伴存在潜在竞争关系,易引发利益冲突。


希迪智驾选择了差异化路径:通过与主机厂深度协同,联合开发前装自动驾驶矿卡,直接面向煤炭、砂石骨料等领域的矿企及其工程承包商销售产品与解决方案,商业模式以产品销售为核心。


客户既可单独购买自动驾驶矿卡,也可打包带走整套解决方案。希迪智驾负责完成自动驾驶矿卡软硬件部署、人员培训、运维支持等全流程服务,但不参与日常运营环节。


这种轻资产模式的显著优势在于:毛利率更高,项目周期更短,产品上量速度更快;同时能够平衡产业链各方利益,对现有矿山运作模式几无扰动,便于形成商业闭环。不过其对技术门槛要求更高,需向客户提供明确可量化的价值回报,才能获得市场认可。


图片图片


希迪智驾自切入自动驾驶矿山领域以来,始终坚持轻资产发展路线。截至目前,它是市场上少数以产品销售模式参与无人矿卡竞争的企业,而非采用车队运营模式。


这一战略选择的底层逻辑,源于其对硬科技企业的清晰定位。公司联合创始人马潍认为,硬科技企业的核心竞争力在于机器人科技的研发与创新。硬科技产品能实现指数级增长,而高效率则可支撑较高毛利。因此,产品销售模式更能释放硬科技企业的优势,同时规避因每日产量波动、价格调整、天气变化及供应链中断等因素导致的收入波动。“把一个场景击穿,绝不是在这个场景下面面俱到,而是找到产业链上最适合的角色,把能力做到最强,把效率做到最高。”马潍曾在采访中说。


在万亿级智能矿山市场中,无人矿卡的价值已充分显现:它不仅是技术升级的体现,更通过独特的 “经济学逻辑” 重塑了矿山行业的成本结构与盈利模式。而自动驾驶公司只有真正解决矿山的 “钱袋子” 问题,才能在万亿市场中站稳脚跟。


矿山自动驾驶正从“试点验证”阶段加速迈入“规模化复制”的关键拐点。随着传感器、算法成本持续下降,新能源矿卡全场景覆盖及全球化布局的深化,市场将迎来新的增长极。希迪智驾凭借深厚的技术积累与落地能力,有望在这一波浪潮中稳居头部阵营,成为 “矿山智能化”进程的重要受益者与核心推动者。

免责声明:本文观点仅代表作者个人观点,不构成本平台的投资建议,本平台不对文章信息准确性、完整性和及时性做出任何保证,亦不对因使用或信赖文章信息引发的任何损失承担责任。

精彩评论

我们需要你的真知灼见来填补这片空白
发表看法