Keep港交所上市最终发行价定为每股28.92港元

老虎资讯综合2023-07-11

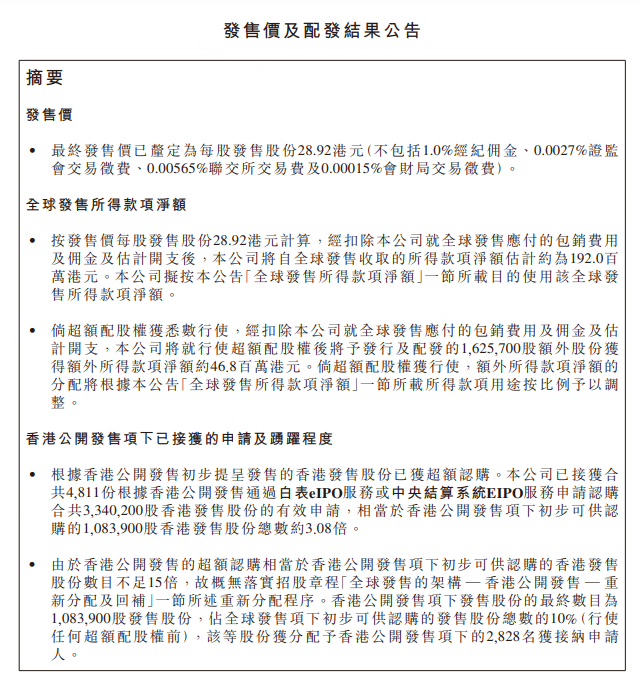
7月11日,Keep港交所文件显示,Keep港交所上市最终发售价已厘定为每股发售股份28.92港元,预期股份将于2023年7月12日(星期三)在港交所开始买卖。

KEEP发布公告,拟发行1083.86万股,最终发售价已厘定为每股发售股份28.92港元,全球发售所得款项净额估计约为1.92亿港元。每手100股,预期股份将于2023年7月12日上市。

根据香港公开发售初步提呈发售的香港发售股份已获超额认购,相当于香港公开发售项下初步可供认购的香港发售股份总数约3.08倍。香港公开发售项下发售股份的最终数目为108.39万股发售股份,占全球发售项下初步可供认购的发售股份总数的10%。

根据国际发售初步提呈发售的发售股份已获轻微超额认购,相当于国际发售项下初步可供认购发售股份总数的约1.37倍。国际发售项下发售股份最终数目为975.47万股股份,占全球发售项下初步可供认购的发售股份总数的90%。

根据发售价每股发售股份28.92港元,及基石投资协议,基石投资者已认购合共264.65万股发售股份,约占全球发售初步可供认购发售股份数目的0.50%及紧随全球发售完成后已发行股份的24.42%。

免责声明:本文观点仅代表作者个人观点,不构成本平台的投资建议,本平台不对文章信息准确性、完整性和及时性做出任何保证,亦不对因使用或信赖文章信息引发的任何损失承担责任。

精彩评论

我们需要你的真知灼见来填补这片空白
发表看法
1