汇丰控股:对恒生银行私有化方案的拟定对价为155港元/股
老虎资讯综合
12-15 07:24
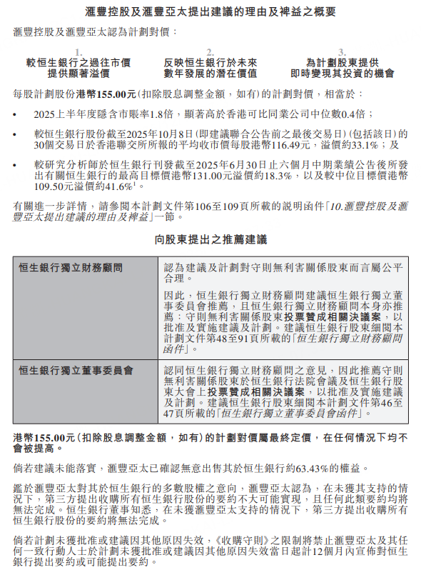
12月15日,
汇丰控股
:对
恒生银行
私有化方案的拟定对价为155港元/股,计划对价属最终定价,在任何情况下均不会被提高。
免责声明:本文观点仅代表作者个人观点,不构成本平台的投资建议,本平台不对文章信息准确性、完整性和及时性做出任何保证,亦不对因使用或信赖文章信息引发的任何损失承担责任。
分享至
微信
复制链接
精彩评论
我们需要你的真知灼见来填补这片空白
打开APP,发表看法
APP内打开
发表看法
2
{"i18n":{"language":"zh_CN"},"isChannel":false,"data":{"share":"https://www.laohu8.com/m/news/1123155787?lang=zh_CN&edition=full","thumbnail":"https://static.tigerbbs.com/69b183decce51c948b767ae91e3a8ac2","is_english":false,"pubTime":"2025-12-15 07:24","share_image_url":"https://static.laohu8.com/e9f99090a1c2ed51c021029395664489","id":"1123155787","market":"sh","top_or_hot":-1,"title":"汇丰控股:对恒生银行私有化方案的拟定对价为155港元/股","media":"老虎资讯综合","content":"<html><head></head><body><p>12月15日,<a href=\"https://laohu8.com/S/00005\">汇丰控股</a>:对<a href=\"https://laohu8.com/S/00011\">恒生银行</a>私有化方案的拟定对价为155港元/股,计划对价属最终定价,在任何情况下均不会被提高。</p><p class=\"t-img-caption\"><img src=\"https://static.tigerbbs.com/f8d9b0b0f47729bafc40cb46873e45e1\" tg-width=\"590\" tg-height=\"798\"/></p><p><br/></p></body></html>","source":null,"html":"<!DOCTYPE html>\n<html>\n<head>\n<meta http-equiv=\"Content-Type\" content=\"text/html; charset=utf-8\" />\n<meta name=\"viewport\" content=\"width=device-width,initial-scale=1.0,minimum-scale=1.0,maximum-scale=1.0,user-scalable=no\"/>\n<meta name=\"format-detection\" content=\"telephone=no,email=no,address=no\" />\n<title>汇丰控股:对恒生银行私有化方案的拟定对价为155港元/股</title>\n<style type=\"text/css\">\na,abbr,acronym,address,applet,article,aside,audio,b,big,blockquote,body,canvas,caption,center,cite,code,dd,del,details,dfn,div,dl,dt,\nem,embed,fieldset,figcaption,figure,footer,form,h1,h2,h3,h4,h5,h6,header,hgroup,html,i,iframe,img,ins,kbd,label,legend,li,mark,menu,nav,\nobject,ol,output,p,pre,q,ruby,s,samp,section,small,span,strike,strong,sub,summary,sup,table,tbody,td,tfoot,th,thead,time,tr,tt,u,ul,var,video{ font:inherit;margin:0;padding:0;vertical-align:baseline;border:0 }\nbody{ font-size:16px; line-height:1.5; color:#999; background:transparent; }\n.wrapper{ overflow:hidden;word-break:break-all;padding:10px; }\nh1,h2{ font-weight:normal; line-height:1.35; margin-bottom:.6em; }\nh3,h4,h5,h6{ line-height:1.35; margin-bottom:1em; }\nh1{ font-size:24px; }\nh2{ font-size:20px; }\nh3{ font-size:18px; }\nh4{ font-size:16px; }\nh5{ font-size:14px; }\nh6{ font-size:12px; }\np,ul,ol,blockquote,dl,table{ margin:1.2em 0; }\nul,ol{ margin-left:2em; }\nul{ list-style:disc; }\nol{ list-style:decimal; }\nli,li p{ margin:10px 0;}\nimg{ max-width:100%;display:block;margin:0 auto 1em; }\nblockquote{ color:#B5B2B1; border-left:3px solid #aaa; padding:1em; }\nstrong,b{font-weight:bold;}\nem,i{font-style:italic;}\ntable{ width:100%;border-collapse:collapse;border-spacing:1px;margin:1em 0;font-size:.9em; }\nth,td{ padding:5px;text-align:left;border:1px solid #aaa; }\nth{ font-weight:bold;background:#5d5d5d; }\n.symbol-link{font-weight:bold;}\n/* header{ border-bottom:1px solid #494756; } */\n.title{ margin:0 0 8px;line-height:1.3;color:#ddd; }\n.meta {color:#5e5c6d;font-size:13px;margin:0 0 .5em; }\na{text-decoration:none; color:#2a4b87;}\n.meta .head { display: inline-block; overflow: hidden}\n.head .h-thumb { width: 30px; height: 30px; margin: 0; padding: 0; border-radius: 50%; float: left;}\n.head .h-content { margin: 0; padding: 0 0 0 9px; float: left;}\n.head .h-name {font-size: 13px; color: #eee; margin: 0;}\n.head .h-time {font-size: 11px; color: #7E829C; margin: 0;line-height: 11px;}\n.small {font-size: 12.5px; display: inline-block; transform: scale(0.9); -webkit-transform: scale(0.9); transform-origin: left; -webkit-transform-origin: left;}\n.smaller {font-size: 12.5px; display: inline-block; transform: scale(0.8); -webkit-transform: scale(0.8); transform-origin: left; -webkit-transform-origin: left;}\n.bt-text {font-size: 12px;margin: 1.5em 0 0 0}\n.bt-text p {margin: 0}\n</style>\n</head>\n<body>\n<div class=\"wrapper\">\n<header>\n<h2 class=\"title\">\n汇丰控股:对恒生银行私有化方案的拟定对价为155港元/股\n</h2>\n\n<h4 class=\"meta\">\n\n2025-12-15 07:24 北京时间 <strong>老虎资讯综合</strong>\n\n</h4>\n\n</header>\n<article>\n<div>\n<p>12月15日,汇丰控股:对恒生银行私有化方案的拟定对价为155港元/股,计划对价属最终定价,在任何情况下均不会被提高。</p>\n\n<a href=\"\">网页链接</a>\n\n</div>\n\n\n</article>\n</div>\n</body>\n</html>\n","isBrief":false,"type":0,"news_type":1,"symbol":"BK4521","symbol_name":"英国银行股","start_time":0,"source_url":"","article_id":"1123155787","we_media_id":"102","thumbnails":["https://static.tigerbbs.com/69b183decce51c948b767ae91e3a8ac2"],"rights":null,"url":"https://stock-news.laohu8.com/highlight/detail?id=1123155787","pubTimestamp":1765754693,"columns":[],"sourceInfo":null,"weMediaInfo":{"media_name":"老虎资讯综合","introduction":"为用户提供金融资讯、行情、数据,旨在帮助投资者理解世界,做投资决策。","home_visible":1,"id":"102","head_image":"https://static.tigerbbs.com/8274c5b9d4c2852bfb1c4d6ce16c68ba"},"summary":"12月15日,$汇丰控股(00005)$:对$恒生银行(00011)$私有化方案的拟定对价为155港元/股,计划对价属最终定价,在任何情况下均不会被提高。","collect":0,"end_time":0,"defaultTopTitle":"","property":[],"viewcount":null,"language":"zh","relate_stocks":{"BK4521":"英国银行股","LU1267930227.SGD":"TEMPLETON GLOBAL BALANCED \"AS\" (SGD) ACC A","LU0128525689.USD":"TEMPLETON GLOBAL BALANCED \"A\"(USD) ACC","BK4207":"综合性银行","LU1981816686.USD":"EASTSPRING INV ASIAN MULTI FACTOR EQUITY \"A\" (USD) ACC","00011":"恒生银行","BK1572":"香港银行股","BK1601":"香港本地股","00005":"汇丰控股","BK1231":"综合性银行","BK1521":"挪威政府全球养老基金持仓","BK4588":"碎股","LU2236285917.USD":"ALLIANZ GLOBAL INCOME \"AMG\" (USD) INC","BK4585":"ETF&股票定投概念","LU0052756011.USD":"TEMPLETON GLOBAL BALANCED \"A\" (USD) INC","LU0310800965.SGD":"FTIF - Templeton Global Balanced A Acc SGD"},"translate_title":"HSBC Holdings: The proposed consideration for the privatization plan of Hang Seng Bank is HK $155/share","themeId":"353bd9960f04b88e5da917679875d043","isJumpTheme":false,"ttsUrl":"https://static.tigerbbs.com/6c0f66acb767521302f04d60c00aa52a","symbols_score_info":{"00005":2,"00011":2},"content_text":"12月15日,汇丰控股:对恒生银行私有化方案的拟定对价为155港元/股,计划对价属最终定价,在任何情况下均不会被提高。","kind":"news","is_publish_news":true,"is_publish_highlight":true,"is_publish_live":false,"is_publish_wemedia":null,"editions":null,"column":"","sentiment":"1","news_tag":"shareholding","news_rank":0,"symbols":[],"gpt_button":0,"need_auth":false,"code":"91000000","status":"200"},"commentList":[],"isCommentEnd":true,"newsSizeData":{"likeSize":2,"commentSize":0,"repostSize":0,"favoriteSize":0,"likeStatus":false,"favoriteStatus":false},"APP":{"userAgent":"Mozilla/5.0 AppleWebKit/537.36 (KHTML, like Gecko; compatible; ClaudeBot/1.0; +claudebot@anthropic.com)","isDev":false,"isTTM":false,"deviceId":"web-server-community-laohu8-v3","version":"4.35.12","shortVersion":"4.35.12","platform":"web","vendor":"web","appName":"laohu8","isIOS":false,"isAndroid":false,"isTiger":false,"isTHS":false,"isWeiXin":false,"isWeiXinMini":false,"isWeiBo":false,"isQQ":false,"isBaiduSwan":false,"isBaiduBox":false,"isDingTalk":false,"isToutiao":false,"isOnePlus":false,"isHuaWei":false,"isXiaomi":false,"isXiaomiWebView":false,"isOppo":false,"isVivo":false,"isSamsung":false,"isMobile":false},"href":"/m/news/1123155787","isCrawlerRequest":true}
精彩评论